
发展分布式能源是节能减排的重要途径之一。节能减排作为约束性指标纳入我国“十三五”规划,在“十三五”期间,我国单位GDP能耗将进一步下降15%。根据***的印发《“十三五”节能减排综合工作方案》,明确了上述目标,并对“十三五”***节能减排工作进行***部署。
近年来,为鼓励分布式能源发展,***出台了一些支持政策,如:《能源发展“十三五”规划》、《关于发展***分布式能源的指导意见》等,这些政策的出台在一定程度上推动了分布式能源发展。
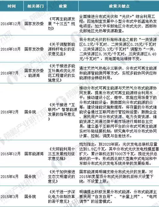
前瞻产业研究院发布的《2018-2023年中国分布式能源行业市场前瞻与***战略规划分析报告》对分布式能源的相关政策做了汇总:
图表1:我国分布式能源相关政策及解读(1)
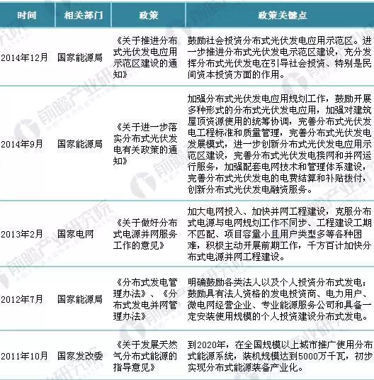
图表2:我国分布式能源相关政策及解读(2)

图表3:我国分布式能源相关政策及解读(3)

响应***的政策号召,各地也针对当地的实际情况制定了相应的分布式能源相关政策。以山东省为例,为贯彻落实“四个革命、一个合作”能源工作总要求,加快构建清洁低碳、安全***的现代能源体系,促进新能源和可再生能源产业持续健康发展,根据***和我省经济社会及能源发展规划,省发展改革委研究制定了《山东省新能源和可再生能源中长期发展规划(2016-2030年)》,规划明确提出,推动分布式光伏发电***发展,到2020年、2030年,分布式光伏发电装机容量分别达到200万千瓦、800万千瓦。
图表4:地方分布式能源相关政策(1)
图表5:地方分布式能源相关政策(2)
图表6:地方分布式能源相关政策(3)

2020年主要省市分布式能源发展目标汇总
为加快建立清洁低碳、安全***的现代能源体系,促进可再生能源产业持续健康发展。2016年12月10日,***发改委印发《可再生能源发展“十三五”规划》,规划明确提出:到2020年,太阳能发电规模达到1.1亿千瓦以上,其中分布式光伏6000万千瓦,约占54.5%。
随后***各地纷纷出台能源相关的政策,在发展分布式能源方面也提出了各自的目标,例如:广州到2020年,要新增***分布式能源装机规模约150万千瓦;分布式光伏发电项目总装机容量力争达到200万千瓦。
图表7:到2020年中国分布式能源行业发展目标

版权所有©2026 产品网